ПРИЛОЖЕНИЕ Б

ПРИЛОЖЕНИЕ Б

Работа с задолженностью
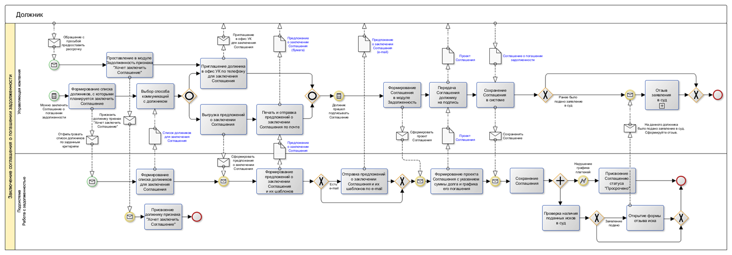
Рис.1 Схема заключения соглашения о погашении задолженности