Мы используем файлы «cookie» для улучшения пользования веб-сайтом, персонализации, а также в статистических и исследовательских целях. Если вы продолжите пользоваться нашим сайтом, то мы будем считать, что вы согласны с использованием cookie-файлов. Подробнее - в нашей Политике по работе с персональными данными и в Политике конфиденциальности.
Информационно-логическая модель Системы должна строиться как трехзвенная модель, в виде иерархических уровней: (Рис.1) и (Рис.2)
клиентский уровень;
уровень сервера приложений;
уровень БД;
уровень Микросервисов.
Исполнение с установкой на серверах заказчика (On-Premise)
Рис.1
Исполнение SaaS
Рис.2
Клиентский уровень:
Клиентский уровень представляет из себя пользовательский интерфейс, реализованный посредством Веб-приложения. Интерфейс пользователя используется как средство вывода/просмотра информации, корректировки данных, ввода данных и команд пользователем в Системе.
Уровень сервера приложений:
Уровень сервера приложений, уровень логики − слой обработки команд, выполнения логических решений, вычислений и расчетов. Сервер приложений управляет соединениями с БД с одной стороны и с Веб-приложением с другой стороны.
Уровень БД:
Уровень БД решает задачи хранения данных, расчетов и вычислений.
Система передачи данных:
Система передачи данных обеспечивает информационное взаимодействие клиентского уровня и уровнем сервера приложений. Каналы связи СПД реализованы посредством сети Интернет.
Пропускная способность каналов связи между уровнем сервера приложений (ЦОД) и пользовательским уровнем (АРМ) − 5 МБ/с и более.
Структура приложения с учетом выполняемой функции:
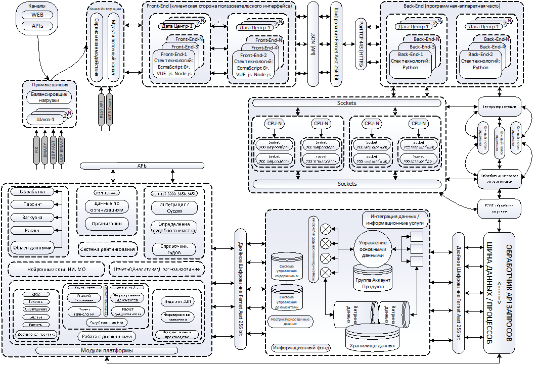
Функции Системы реализованы на серверных уровнях и представляются в виде результатов пользователю на клиентском уровне (Рис.3).
Рис.3
Уровень микросервисов:
Структура сервисов разделенные на отдельное программное обеспечение выполняющие задачи по обработке данных.
Personal income tax 13% + Pension Fund compulsory insurance 22% + Social Insurance Fund 2.9% + Social Insurance Fund accidents 0.2% + Mandatory Medical Insurance Fund 5.1% = 43.2%