ПРИЛОЖЕНИЕ Г

ПРИЛОЖЕНИЕ Г

Судопроизводство
Рис.1 Г.1 – Схема судопроизводства
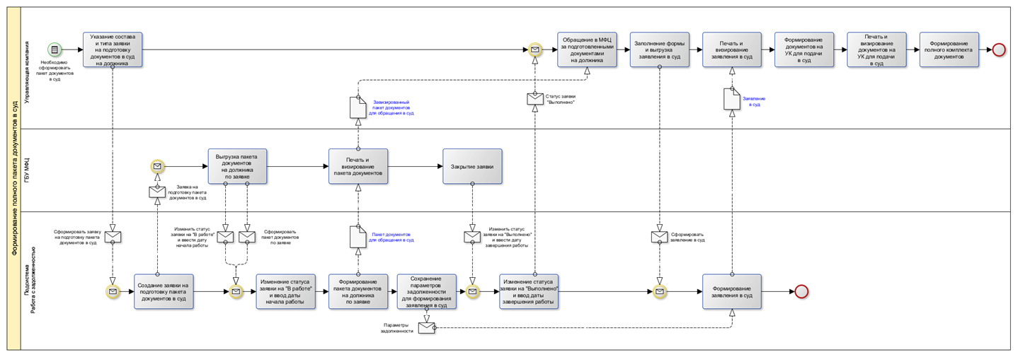
Рис.2 Г.2 − Схема процесса формирования пакета документов в суд
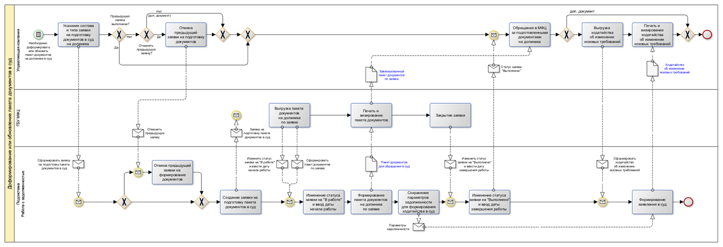
Рис.3 Г.3 − Схема процесса доформирования или обновления пакета документов в суд