ПРИЛОЖЕНИЕ В

ПРИЛОЖЕНИЕ В

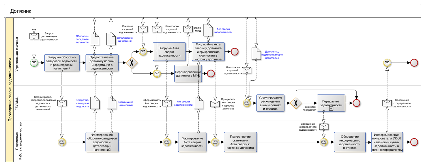
Проведение сверки задолженности
Рис.1 Схема процесса проведения сверки задолженности