ПРИЛОЖЕНИЕ Д

ПРИЛОЖЕНИЕ Д

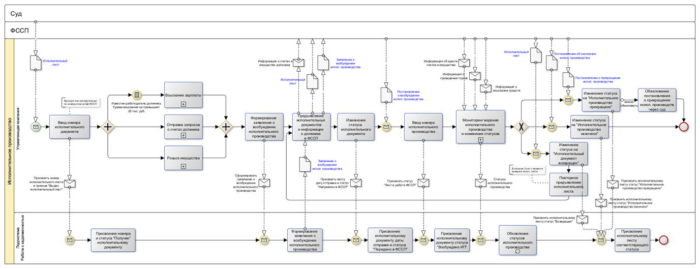
Исполнительное производство
Рис.1 Д.1 – Схема исполнительного производства
 
Рис.2 Д.2 – Схема отправки запросов о счетах должника
 
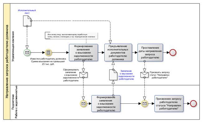
Рис.3 Д.3 – Схема направления запроса работодателю должника
 
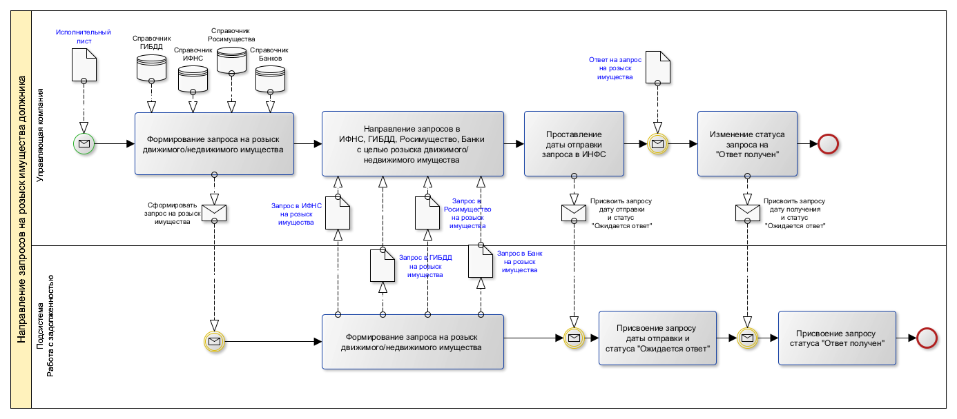
Рис.4 Д.4 – Схема направления запроса на розыск имущества должника